上市公司债务重组的审议披露要求及财税处理

Time:

2025年3月14日,证监会发布《上市公司监管指引第11号——上市公司破产重整相关事项》,明确了上市公司重整计划中的权益调整和债务重组损益确认时点的要求,规定资本公积转增比例不得超过每十股转增十五股,明确不得在重整计划实施的重大不确定性消除前,提前确认债务重组收益等。


本文以上述规则明确债务重组收益确认时点作为切入点,探讨分析上市公司债权债务重组行为的审议披露要求和财税处理。因债权债务重组行为涉及债权人与债务人两方主体,从债权人的视角来看,这一过程称之为“债权重组”;而从债务人的立场而言,则被称作“债务重组”。为便于行文表述的统一,在本文后续论述中,将上述两者统一简称为“债务重组”,且以深主板为例展开讨论



债务重组的定义

目前,各自板块的上市规则将债务重组视为交易事项,但对债务重组没有一个明确的定义。当证券监管层面没有在交易或其他事项上提供明确细致的定义时,我们通常可以遵循以下判断思路:一是参考权威的会计准则;二是查阅下一层级的规则,例如公告格式指引等;三是市场案例的公告;四是监管违规案例。这些方法可为我们在面对类似模糊地带时,提供较为清晰可靠的参考方向。


首先,根据《企业会计准则第12号——债务重组》第二条,第三条的规定,债务重组是指在不改变交易对手方的情况下,经债权人和债务人协定或法院裁定,就清偿债务的时间、金额或方式等重新达成协议的交易。本准则中的债务重组涉及的债权和债务是指《企业会计准则第22号——金融工具确认和计量》规范的金融工具。债务重组方式主要包括采用债务人以资产清偿债务、债务人将债务转为权益工具、修改其他条款方式,以及上述一种以上方式的组合。


根据《财政部会计会计准则委员会实务问答》关于债务重组的问答,债务重组准则中的债务重组不强调在债务人发生财务困难的背景下进行,也不论债权人是否作出让步。也就是说,无论何种原因导致债务人未按原定条件偿还债务,也无论债权人是否同意债务人以低于债务的金额偿还债务,只要债权人和债务人就债务条款重新达成了协议,就符合债务重组的定义,属于该准则规范的范围。例如,债权人在减免债务人部分债务本金的同时提高剩余债务的利息,或者债权人同意债务人用等值库存商品抵偿到期债务等,均属于该准则规范的债务重组。


根据深主板债务重组的公告格式指引,债务重组的方式包括但不限于货币资金以外的方式偿债、减免债务、停息或减息、改变债务条件等


从上述定义所涵盖的债务重组情形可知,其适用范围并不以债务人面临财务困境等特殊情境为必要条件,亦不以债权人是否对债权受偿金额作出让渡为前置要件。无论债务人未依原定债务条款履行义务系出于何种原因,只要债权人与债务人就债务相关条款的变更达成新的合意,就属于债务重组。



债务重组的审议披露标准

我们先看披露标准,根据《深圳证券交易所股票上市规则》第6.1.1条规定,债务重组作为重大交易事项,达到第6.1.2条规定的披露标准,需要履行披露临时公告的义务。


董事会审议标准则需依照各自上市公司内部制度的要求,通常做法是董事会审议标准与上市规则规定的披露标准基本一致。股东会审议标准则依据于《深圳证券交易所股票上市规则》第6.1.3条规定。如果涉及公司与关联方发生的债务重组则需适用关联交易的审议披露标准。


债务重组常见的方式涉及资产抵债、债务转为权益工具(债转股或其他证券品种)、修改原债务条款等,其各自债务重组损益确定方式都不同,确定债务重组损益是判断此债务重组事项是否达到董事会、股东会审议标准或披露标准的关键因素,下文将展开论述债务重组常见方式的会计处理,以供读者参考。



债务重组的方式

(一)资产抵债方式

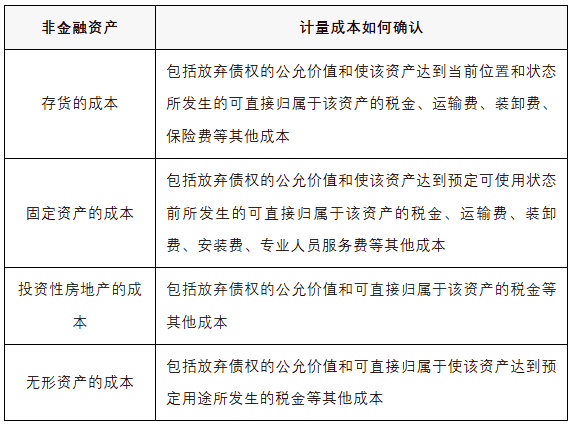
首先资产抵债的方式有很多种,比如以房产抵债、以股权抵债、以存货抵债。债务重组采用以资产抵债的方式的,债务人应当将所清偿债务账面价值与转让资产账面价值之间的差额计入当期损益。如果债务人以金融资产(如股权)清偿债务:债务的账面价值与偿债金融资产账面价值的差额,计入“投资收益”科目;如果债务人以非金融资产(如固定资产、存货)清偿债务的,或同时以金融资产和非金融资产清偿债务:不需要区分资产处置损益和债务重组损益,也不需要区分不同资产的处置损益,而应将所清偿债务账面价值与转让资产账面价值之间的差额,计入“其他收益——债务重组收益”科目。各自的非金融资产的计量成本确认如下:

图片

(二)债务转为权益工具

采用将债务转为权益工具方式进行的,债务人初始确认权益工具时,应当按照权益工具的公允价值计量,权益工具的公允价值不能可靠计量的,应当按照所清偿债务的公允价值计量。所清偿债务账面价值与权益工具确认金额之间的差额,计入“投资收益”科目。债务人因发行权益工具而支出的相关税费等,应当依次冲减资本溢价、盈余公积、未分配利润等。

(三)修改原债务条款

采用修改原债务条款方式进行的,如果修改其他条款导致债务终止确认,债务人应当按照公允价值计量重组债务,终止确认的债务账面价值与重组债务确认金额之间的差额,记入“投资收益”科目。



债务重组的税务问题

根据《关于企业重组业务企业所得税处理若干问题的通知》(财税[2009]59号,以下简称“财税[2009]59号文”)上市公司重组的税务处理区分不同条件,分别适用一般性税务处理规定和特殊性税务处理。

(一)一般性税务处理

1.以非货币资产清偿债务,应当分解为转让相关非货币性资产、按非货币性资产公允价值清偿债务两项业务,确认相关资产的所得或损失

2.发生债权转股权的,应当分解为债务清偿和股权投资两项业务,确认有关债务清偿所得或损失

3.债务人应当按照支付的债务清偿额低于债务计税基础的差额,确认债务重组所得;债权人应当按照收到的债务清偿额低于债权计税基础的差额,确认债务重组损失

4.债务人的相关所得税纳税事项原则上保持不变。

(二)特殊性税务处理

根据财税[2009]59号文第5条规定,企业重组同时符合下列条件的,适用特殊性税务处理规定:

1.具有合理的商业目的,且不以减少、免除或者推迟缴纳税款为主要目的

2.被收购、合并或分立部分的资产或股权比例符合本通知规定的比例

3.企业重组后的连续12个月内不改变重组资产原来的实质性经营活动

4.重组交易对价中涉及股权支付金额符合财税〔2009〕59号规定比例

5.企业重组中取得股权支付的原主要股东,在重组后连续12个月内,不得转让所取得的股权。

针对上述满足特殊性税务处理条件的,交易各方对其交易中的股权支付部分,可以按以下规定进行特殊性税务处理:企业债务重组确认的应纳税所得额占该企业当年应纳税所得额50%以上,可以在5个纳税年度的期间内,均匀计入各年度的应纳税所得额企业发生债权转股权业务,对债务清偿和股权投资两项业务暂不确认有关债务清偿所得或损失,股权投资的计税基础以原债权的计税基础确定企业的其他相关所得税事项保持不变。


债权人是否有必要分5个纳税年度扣除债务重组损失呢?在债务重组特殊性税务处理中,考虑到债务人由于财务困难且债务重组所得较高,造成缺少纳税所必要的现金的状况,因此在税收上给予分期(五年)纳税的政策。对于债权人而言,其发生的债务重组损失一次性税前扣除对其没有实质影响,如果形成亏损,可以用以后年度所得弥补,最长弥补年限为五年(高新技术企业和科技型中小企业为十年),因此不能将债务重组损失再分五个纳税年度扣除。



债务重组的相关案例

案例一:根据YASJ(300983)于2022年9月22日披露的《关于进行债务重组的公告》显示,公司于2022年9月22日召开第三届董事会第四次会议和第三届监事会第三次会议,审议通过了《关于进行债务重组的议案》,公司为减少应收账款的坏账损失风险,公司与绿地、保利、融创、金茂等多个债务人通过以房抵债方式进行债务重组。公司将上述多个地产债务方打包到一起确认债务重组相关金额

上述案例,公司是以整个以房抵债事项作为一个整体去审议额度。但其实市场案例以单个地产的房产抵债去审议也可以的,但要注意按照不同的债务人分别累计计算看是否达到披露标准。我们可以参照以下案例

案例二:JYJT(002789)于2025年4月15日披露《关于收到〈行政处罚决定书〉的公告》,因公司存在以下违法事实:公司因与恒大集团相关子公司或项目公司签署施工合同,形成对恒大集团的债权,恒大集团无法偿还到期债务,双方采用以房产抵债方式进行债务重组。2022年5月10日、2023年2月13日,公司分别与恒大集团子公司深圳市万京投资有限公司、新疆卓沣房地产开发有限公司、乌鲁木齐新云岳置业有限公司开展以房抵债交易,交易金额合计39,061,426.61元,占公司2021年经审计净资产的27%,属于《证券法》第八十条第一款和第二款第三项规定应及时披露的事项,但公司未按规定履行信息披露义务。公司经自查,于2023年8月7日予以补充披露。深圳证监局决定,对公司给予警告,并处以150万元罚款;对时任董事长唐某给予警告,并处以60万元罚款;对时任总经理兼董事张某文给予警告,并处以40万元罚款;对时任董事会秘书林某栋给予警告,并处以30万元罚款

近年来地产下游相关企业通过以房抵债解决应收账款的情况比较常见,惯例做法是以单个地产进行债务重组作为一个事项(以不同交易对手方区分)去判断审议披露标准,以及累计12个月的审议披露标准。而不是参照案例一YASJ(300983)公司将以房抵债作为一个整体事项(以发生债务重组事项的类别区分)去审议额度。

案例STQX(002781)——债务重组达到披露标准,公司未及时履行信息披露义务

公司于2022年12月29日披露的《关于对深圳证券交易所关注函回复的公告》显示,2022年8月10日,因公司债务人重庆紫苑无法以现金清偿所欠公司的工程款,经双方协商一致,公司与重庆紫苑签署了《工程款抵房款协议》,同意重庆紫苑将其持有的位于重庆市铜梁区东城街道民安路88号3号楼4-078的商品房抵扣其所欠公司工程款4,931.47万元。该笔交易构成债务重组,涉及的交易成交金额为4,931.47万元,占上市公司最近一期经审计净资产的10%以上且绝对金额超过一千万元,达到《股票上市规则(2022年修订)》第6.1.2条披露标准。公司未在债务重组发生时点及时履行临时信息披露义务,迟至12月29日才对上述事项进行补充披露。公司的上述行为违反了深交所《股票上市规则(2022年修订)》第1.4条、第2.1.1条、第2.2.4条、第6.1.2条的规定

案例YCXN(300080)——未及时确认债务重组产生收益

因未及时确认债务重组产生收益,导致2021年半年度报告信息披露不准确,被河南证监局采取责令改正措施。

YCXN全资子公司KFTS为FSTG债权人,按照FSTG重整方案确定的折股比例,KFTS债权折合抚顺特钢股票1,019,530股。2021年4月14日,KFTS证券账户实际收到上述股票,至2021年9月14日才进行账务处理,导致上市公司2021年半年度报告利润总额少记8,074,679.21元。

崇立提示:

根据上述案例,一般监管比较关注的点,在于上市公司说明债务重组损益确认的时点、计算过程、会计处理情况,以及是否符合企业会计准则的相关规定,相关债务重组事项是否达到信息披露标准,是否已按规定履行了审议程序和信息披露义务。

公司应该在什么时点确认债务重组收益呢?

根据《企业会计准则第12号——债务重组》应用指南,债务重组协议的执行过程和结果不确定性消除时,债务人清偿该部分债务的现时义务已经解除,可以确认债务重组相关损益对于上市公司因破产重整而进行的债务重组交易,根据《上市公司监管指引第11号——上市公司破产重整相关事项》,在重整计划实施的重大不确定性消除可以确认债务重组收益根据《债务重组准则实施问答》,债务的终止确认,应当遵循《企业会计准则第22号——金融工具确认和计量》有关金融负债终止确认的规定。债务人在债务的现时义务解除时终止确认债务。由于债权人与债务人之间进行的债务重组涉及债权和债务的认定,以及清偿方式和期限等的协商,通常需要经历较长时间,例如破产重整中进行的债务重组。因此,债务人只有在符合上述终止确认条件时才能终止确认相关债务,并确认债务重组相关损益。在签署债务重组合同的时点,如果债务的现时义务尚未解除,债务人不能确认债务重组相关损益根据《上市公司监管指引第11号——上市公司破产重整相关事项》第十条,上市公司不得在重整计划实施的重大不确定性消除前,提前确认债务重组收益。

综上所述,上市公司破产重组损益通常应在重整协议履行完毕后,确认债务重组损益,除非有确凿证据表明相关重大不确定性已经消除。